“特”有料 | 集团专家、特级教师刘晓在核心期刊《基础外语教育》刊文
近日,浙师大教育集团专家、特级教师刘晓在核心期刊《基础外语教育》刊文——《素养导向下英语语言技能整合与融合发展的实施策略》。文章提出了融合听、说、读、看、写五项语言技能的整合式语言学习与运用活动,以及促进语言技能融合发展的原则与路径,以此提升素养导向下的语言技能教学质量。

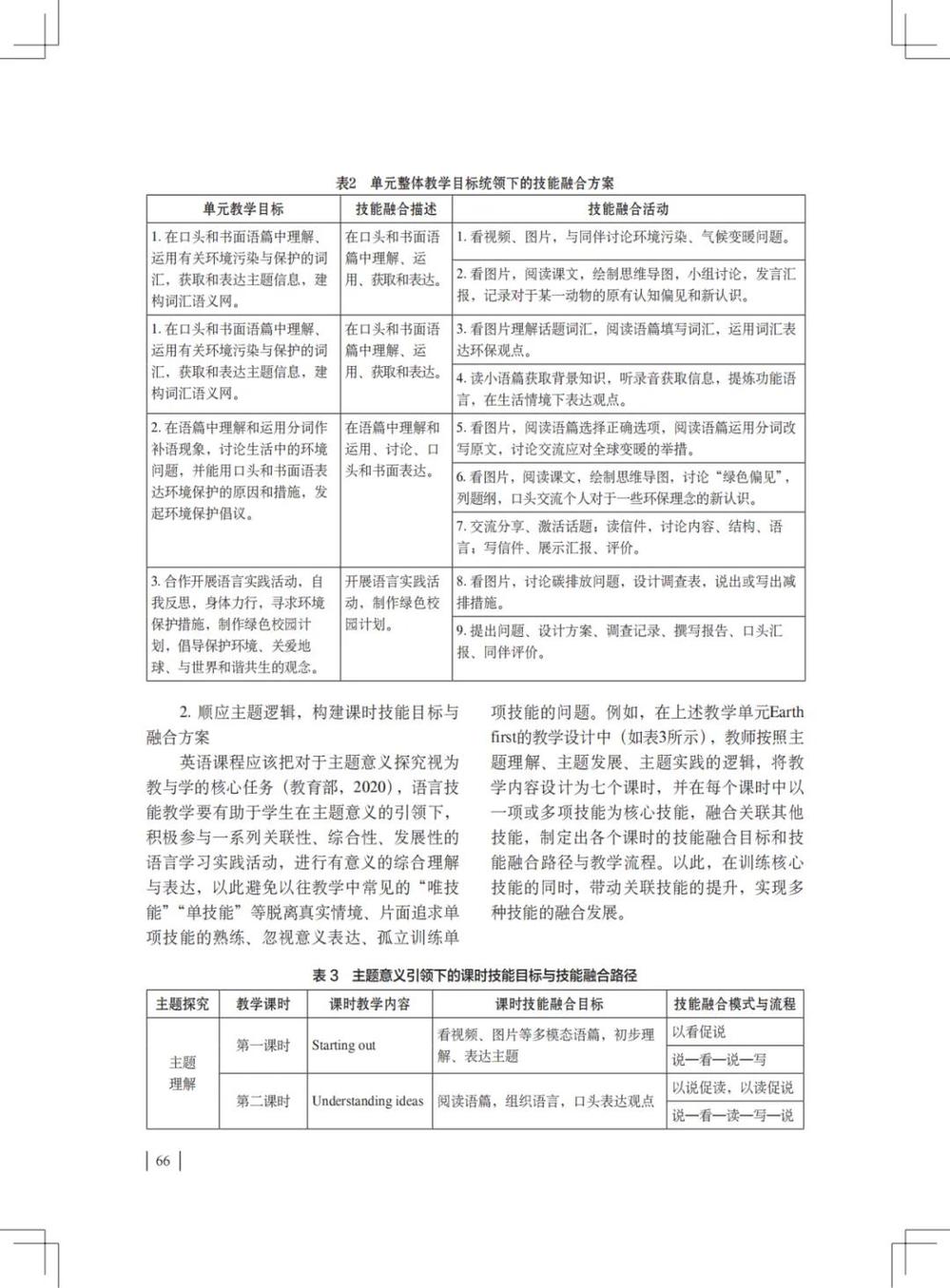
“听、说、读、看、写等语言技能是英语学科非常重要的内容,直接影响学生语言习得和运用能力的发展,以及英语学科核心素养的达成程度。”刘晓指出,近几年来,伴随着课程改革的深化与考试命题改革的不断推进,《高中新课标》以及高考评价测试对学生英语学科核心素养的培养和考察提出了新要求,整合语言技能以及设计听、说、读、看、写融合的综合性语言运用活动已经成为教材编写以及中、高考测量与评价的命题趋势。
刘晓表示,听、说、读、看、写这五项技能彼此依存,关联融合,教师在教学中应重视语言技能间互动关联,创设情境。然而,受传统外语教学观念的影响,教师对于语言技能教学尚存在着理念不清、认识不足、实施不当等问题。因此,教师需要更新观念,并且在教学实践中深入研究教材,探究语言技能融合发展的原则与实施路径。
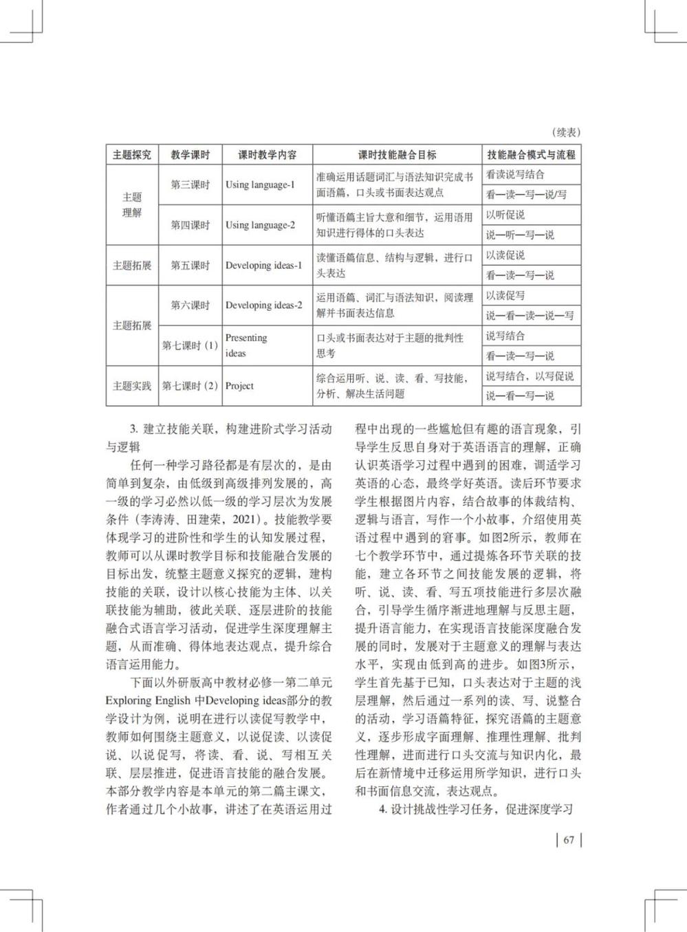
以外研版高中教材为例,刘晓阐述了现行高中英语教材语言技能编写理念,并探讨了语言技能融合发展的原则与路径。为了在实际教学中落实教材设计理念,刘晓认为,教师在教学设计中需要遵循四个原则:一、依托教学单元,整体设计技能融合发展路径;二、顺应主题逻辑,构建课时技能目标与融合方案;三、建立技能关联,构建进阶式学习活动与逻辑;四、设计挑战性学习任务,促进深度学习。素养导向下的技能教学需要教师从素养目标出发,立足“人”的发展,回归语言技能的本质属性,探讨语言技能的价值功能,研究其在课程内容中的功能与逻辑,整体规划课程内容,进而整合语言技能,促进学生充分体验、感知、思悟与表达,融合发展语言技能。

《基础外语教育》是由山东师范大学和外语教学与研究出版社合作出版、面向中小学外语教育工作者的学术期刊。本刊致力于基础外语教育,以“刊载基础外语教育领域理论研究成果与实践经验,反映基础外语教育改革进展,服务基础外语教学与科研”为办刊宗旨,主要栏目设置有:理论研究、教学研究、教学实践、教学心得、测试与评价、书评等。创刊以来,办刊质量和水平不断提高,为学者们提供了一个交流学术成果和经验的平台,为读者提供更多的实践案例和行业信息,得到了广大读者的广泛关注和引用。

刘晓,省特级教师,正高级教师,浙江师范大学教育集团专职专家,教育部“国培计划”专家库首批专家,外研版高中《英语》教材(必修1-3册,选择性必修4-7册,选修8-10册)核心编委,中国教育学会教育质量综合评价命题专家,浙江师范大学兼职教授、硕士研究生导师,浙江师范大学基础外语教育研究中心特聘研究员,金华教育学院兼职教授,曾任山东省教育学会外语教学研究委员会理事,山东省名师成长委员会理事,山东省中小学教师远程研修项目核心团队课程专家,获评教育部首批国家级骨干教师,第四届全国教育教学优秀教师,第三届全国中小学英语教师园丁奖,山东省首批齐鲁名师,省教学能手,省优质课一等奖,市骨干教师、最美教师、十佳青年教师、五一劳动奖章。
先后入选教育部跨世纪园丁工程国家骨干教师项目、教育部骨干教师海外高级研修项目赴英国伦敦大学、英国雷丁大学访学,入选山东省教育厅齐鲁名师项目赴美国康迪涅克州教育厅进修学习。致力于基础教育英语学科课程改革、考试命题改革、初高中教材教学、学科团队建设、教师专业成长实践与研究,推动中学英语教学改革与创新,所编写的高中《英语》教材,获国家教材委员会颁发的首届全国教材建设特等奖,负责撰写的《教材适宜性评估报告》呈报教育部;出版、发表、获奖著作、论文百余部/篇;主持和指导省级、市级课题和精品课程十余项。十余项研究成果在全国学术会议做主旨发言、开设工作坊,在全国29个省份开展学术讲座和学科教师培训、教材培训者培训讲座,内容涉及初高中英语课程改革、高考/中考改革,初高中英语教学、学科团队建设、教师专业成长、课题申报、论文与课例撰写七个领域,涵盖二十三个主题,一百多个题目。担任省内外多个项目的领衔专家和名师工作室负责人,连续23年担任省级一级重点中学和省直属高中学科主任、教研组长。指导二十一位教师获得国家级教学类比赛一等奖,六十多位教师获得省级一、二等奖,推荐并指导三十多位教师在国家级、省级学术会议或教学研讨会执教示范课、观摩课或做分享交流。
附全文如下:








